
高鸿股份2015年至2023年年度报告分别虚增营业收入6.94亿元、24.52亿元、24.20亿元、22.86亿元、56.34亿元、24.83亿元、18.05亿元、7.35亿元、3.94亿元,占各期披露营业收入的9.34%、28.27%、26.97%、24.67I.38%、35.38%、21.11%、10.72%、6.65%。

收到日期:2026年1月23日
生效日期:2026年1月23日
作出主体:中国证监会
措施类别:行政处罚

一、高鸿股份2015年至2023年年度报告存在虚假记载
(一)高鸿股份通过参与笔记本电脑虚假贸易业务的方式虚增收入和利润
2015年至2021年,高鸿股份通过北京大唐高鸿科技发展有限公司(以下简称高鸿科技)参与南京庆亚贸易有限公司(以下简称南京庆亚)实际控制人江庆组织开展的笔记本电脑虚假贸易业务。该业务供应商和客户均由江庆联系撮合,业务资金、合同、物流单据流转形成闭环,无实际货物流转,相关交易不具有商业实质。上述虚假业务导致高鸿股份2015年至2021年年度报告分别虚增营业收入6.94亿元、24.52亿元、24.20亿元、20.90亿元、56.34亿元、24.80亿元、18.05亿元;分别虚增营业成本6.93亿元、24.49亿元、24.18亿元、20.87亿元、56.12亿元、24.68亿元、17.96亿元;分别虚增利润67.36万元、243.88万元、242.24万元、305.11万元、2,190.52万元、1,234.19万元、894.46万元。
(二)高鸿股份通过组织开展IT系统等产品虚假贸易业务的方式虚增收入和利润
2018年和2020年,高鸿股份通过北京大唐高鸿数据网络技术有限公司(以下简称高鸿数据)和高鸿恒昌科技有限公司组织开展IT系统等产品虚假贸易业务,导致高鸿股份2018年和2020年年度报告分别虚增营业收入1.96亿元、308.19万元;分别虚增营业成本1.86亿元、0元;分别虚增利润977.69万元、308.19万元。
2022年和2023年,高鸿股份、高鸿数据、江苏高鸿鼎恒信息技术有限公司(以下简称高鸿鼎恒)、江苏高鸿鼎远信息科技有限公司(以下简称高鸿鼎远)等组织开展服务器、笔记本电脑虚假贸易业务,导致高鸿股份2022年和2023年年度报告分别虚增营业收入7.35亿元、3.94亿元;分别虚增营业成本7.32亿元、3.86亿元;分别虚增利润370.74万元、788.21万元。
综上,高鸿股份2015年至2023年年度报告分别虚增营业收入6.94亿元、24.52亿元、24.20亿元、22.86亿元、56.34亿元、24.83亿元、18.05亿元、7.35亿元、3.94亿元,占各期披露营业收入的9.34%、28.27%、26.97%、24.67I.38%、35.38%、21.11%、10.72%、6.65%;分别虚增营业成本6.93亿元、24.49亿元、24.18亿元、22.73亿元、56.12亿元、24.68亿元、17.96亿元、7.32亿元、3.86亿元;分别虚增利润67.36万元、243.88万元、242.24万元、1,282.80万元、2,190.52万元、1,542.38万元、894.46万元、370.74万元、788.21万元,占各期披露利润绝对值的0.42%、1.44%、0.99%、13.56%、64.88%、11.35%、22.11%、6.44%、0.50%。
我会认为,高鸿股份披露的2015年至2023年年度报告存在虚假记载,违反2005年修订的《中华人民共和国证券法》(以下简称2005年《证券法》)第六十三条及《中华人民共和国证券法》(以下简称《证券法》)第七十八条的规定,构成2005年《证券法》第一百九十三条第一款和《证券法》第一百九十七条第二款所述情形。
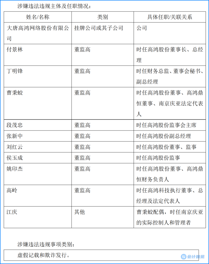
在涉案期间,付景林任高鸿股份董事长、总经理等职务,丁明锋任财务总监、董事会秘书、副总经理等职务,二人未勤勉尽责,是高鸿股份上述违法行为直接负责的主管人员。曹秉蛟任高鸿股份董事、高鸿鼎恒董事、南京庆亚法定代表人,段茂忠任高鸿股份监事会主席,张新中任高鸿股份副总经理,刘红云任高鸿股份董事、监事,侯玉成任高鸿股份监事,姚印杰任高鸿股份董事、高鸿鼎恒财务负责人等职务,上述人员未勤勉尽责,是其他直接责任人员。
高岭作为高鸿科技执行董事、总经理及法定代表人,负责高鸿科技生产经营管理工作,其主导高鸿科技参与笔记本电脑虚假贸易业务,其违法行为与高鸿股份2015年至2021年信息披露违法行为具有直接因果关系,是其他直接责任人员。
江庆为曹秉蛟配偶,南京庆亚实际控制人和管理者,明知涉案笔记本电脑虚假贸易业务对于高鸿股份而言属于“空转”“走单”贸易业务,将导致高鸿股份业绩虚高,仍主动联系高鸿科技开展合作,将其纳入该贸易业务链条,其行为与高鸿股份2015年至2021年信息披露违法行为构成共同违法。
二、高鸿股份存在欺诈发行
高鸿股份2020年度非公开发行股票的相关文件,引用了上述2018年至2020年虚假业务收入和利润的数据,高鸿股份募集资金总额为12.50亿元。高鸿股份非公开发行股票相关文件存在重大虚假内容,构成欺诈发行。我会认为,高鸿股份非公开发行股票相关文件存在重大虚假内容,违反《证券法》第十九条的规定,构成《证券法》第一百八十一条第一款所述情形。付景林、丁明锋是直接负责的主管人员,曹秉蛟、段茂忠、刘红云是其他直接责任人员。
上述违法事实,有高鸿股份的发行文件、相关公告、合同文件、财务资料、工商资料、银行流水、询问笔录、公司提供的文件资料、情况说明等证据证明。根据当事人违法行为、性质、情节与社会危害程度,我会拟决定:
一、对高鸿股份相关定期报告存在虚假记载的违法行为,依据《证券法》第一百九十七条第二款的规定:
1、对大唐高鸿网络股份有限公司责令改正,给予警告,并处以1000万元罚款。
(1)对付景林给予警告,并处以500万元罚款。
(2)对丁明锋给予警告,并处以400万元罚款。
(3)对曹秉蛟给予警告,并处以350万元罚款。
(4)对高岭给予警告,并处以200万元罚款。
(5)对段茂忠、张新中给予警告,并分别处以100万元罚款。(6)对刘红云、侯玉成、姚印杰给予警告,并分别处以75万元罚款。
2.对江庆给予警告,并处以700万元罚款。
二、对高鸿股份2020年非公开发行股票构成欺诈发行的违法行为,依据《证券法》第一百八十一条第一款的规定:
1、对大唐高鸿网络股份有限公司处以非法所募资金金额百分之十的罚款,即处以1.25亿元罚款。
2、对付景林处以250万元罚款。
3、对丁明锋处以200万元罚款。
4、对曹秉蛟处以150万元罚款。
5、对段茂忠、刘红云分别处以100万元罚款。
综合上述两项:
一、对大唐高鸿网络股份有限公司责令改正,给予警告,并处以1.35亿元罚款。
二、对付景林给予警告,并处以750万元罚款。
三、对丁明锋给予警告,并处以600万元罚款。
四、对曹秉蛟给予警告,并处以500万元罚款。
五、对高岭、段茂忠给予警告,并分别处以200万元罚款。
六、对刘红云给予警告,并处以175万元罚款。
七、对张新中给予警告,并处以100万元罚款。
八、对侯玉成、姚印杰分别给予警告,并分别处以75万元罚款。
九、对江庆给予警告,并处以700万元罚款。
付景林、江庆违法情节较为严重,丁明锋违法情节严重。依据2005年《证券法》第二百三十三条、《证券法》第二百二十一条和《证券市场禁入规定》(证监会令第185号)第三条第一项、第四条第一款第一项、第五条、第七条的规定,我会拟决定:对付景林、江庆各采取10年证券市场禁入措施,对丁明锋采取5年证券市场禁入措施。自我会宣布决定之日起,在禁入期间内,除不得继续在原机构从事证券业务、证券服务业务或担任原证券发行人的董事、监事、高级管理人员外,也不得在其他任何机构中从事证券业务、证券服务业务或者担任其他证券发行人的董事、监事、高级管理人员职务。
鼎牛配资提示:文章来自网络,不代表本站观点。